Thursday April 2026

হটলাইন

কনটেন্টটি শেষ হাল-নাগাদ করা হয়েছে: মঙ্গলবার, ৭ সেপ্টেম্বর, ২০২১ এ ০২:৪৮ AM

কী সেবা কীভাবে পাবেন

কন্টেন্ট: পাতা

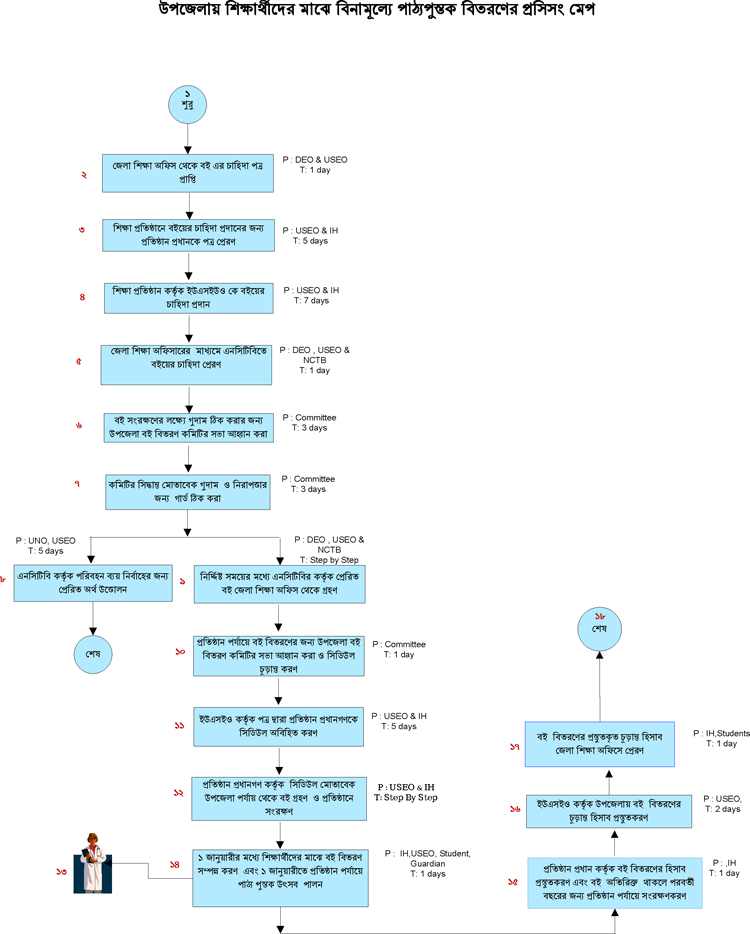
পাঠ্য পুস্তক বিতরণের প্রসেসিং মেপ
পরিদর্শক কার্যক্রম এর ধাপসমূহ

পাঠ্য পুস্তক বিতরণের...
পরিদর্শক কার্যক্রম এ...

এক্সেসিবিলিটি

স্ক্রিন রিডার ডাউনলোড করুন